水仙直播-水仙直播资源存根
水仙直播
捐赠
EN
主页
水仙直播概况
院长寄语
水仙直播简介
学院领导
机构设置
管理部门通讯录
学术委员会
发展历程
学院标识
工作简报
师资队伍
各系师资
博士生导师
工商管理系
国际经济与贸易系
会计与税务系
农林经济管理系
大数据与管理科学系
金融系
数字与商务经济系
人才招聘
学术研究
学术动态
科研平台
人才培养
本科
学术型硕士
专业型硕士
工商管理硕士
会计硕士
国际商务硕士
金融硕士
农业硕士
博士
国际化概述
国(境)外院校
学生交流项目
中外合作项目
高管项目
学院新闻
党建工作
党建动态
制度规范
学习园地
就业校友
就业信息
就业政策
校友活动
班级风采
校友回忆
校友捐赠
联系我们
校友注册
校友名录
本科生名录
硕士研究生名录
博士研究生名录
高管项目
主页
水仙直播公告
正文
09
2023.10
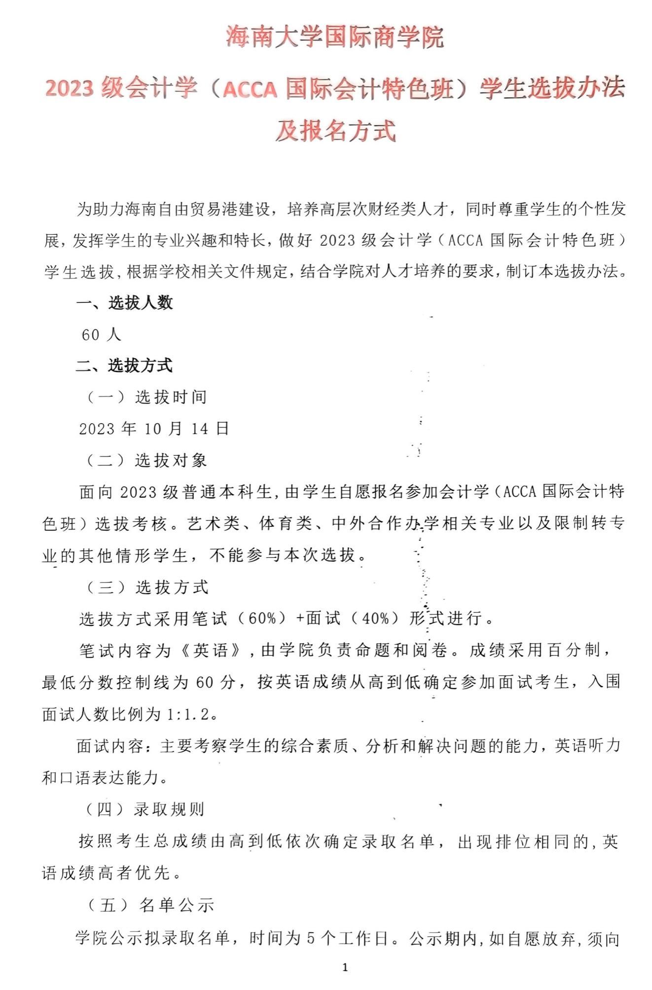
水仙直播 2023级会计学(ACCA国际会计特色班)学生选拔办法及报名方式
日期:
2023.10.09
点击:
网站地图
主页
水仙直播公告
论坛与活动
学者观点
经管智慧
IBS光影
学生活动
水仙直播概况
院长寄语
水仙直播简介
学院领导
机构设置
学术委员会
发展历程
学院标识
工作简报
师资队伍
各系师资
人才招聘
学术研究
学术动态
科研平台
人才培养
本科
学术型硕士
专业型硕士
博士
国际化概述
国(境)外院校
学生交流项目
中外合作项目
高管项目
学院新闻
党建工作
党建动态
制度规范
学习园地
就业校友
就业信息
就业政策
校友活动
班级风采
校友回忆
校友捐赠
联系我们
校友注册
校友名录